Service system

服务体系

bevictor伟德作为智慧能源的追求者和倡导者,一贯秉持“帮助客户安全、节约、舒适地使用能源”的经营理念,持续坚持产品技术创新和服务模式创新,不断提高自主创新能力和科技创新水平,为广大客户提供多样化的产品与技术、提供更好的服务支持与体验,为客户创造更大价值。

  • 覆盖全国的客户服务体系

    公司在全国建立了完善的服务中心及备品备件仓库,及时响应现场服务的需求。并在此基础上建立了覆盖全国各大客户服务点及项目部的服务网络,为客户及合作伙伴提供更加快捷方便、全面周到的优质服务。

  • 24小时全天候服务

    服务部拥有一支技术过硬、经验丰富的队伍,提供 24 小时全天候服务,为客户提供快速及时的服务与技术支持。

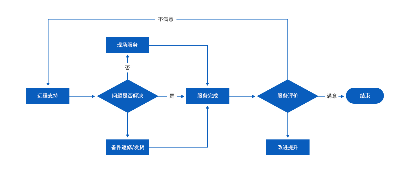
Service operation process

服务运转流程

bevictor伟德以客户服务需求为关注核心,致力于推动服务管理体系建设和完善,不断改进服务质量与客户投诉管理体系,建立集服务事件信息收集、事件分类、事件预警响应、任务分派、进度跟踪和结果反馈于一体的全面服务跟踪与管理机制,不断改进创新服务管理模式,不断改进提升用户体验。

电机管家

储能云网

联系方式

服务电话
4008800233

服务邮箱
4008800233@gzzg.com.cn

微信公众号

Service Network

服务网点

bevictor伟德在全国建立了以广州、北京、上海、西安、重庆、武汉、杭州为核心的七大区域服务中心及备品备件仓库,并在此基础上建立了覆盖全国各大客户服务点及项目部的服务网络,可为客户及合作伙伴提供更加快捷方便、全面周到的优质服务。

区域 联系电话 负责区域
北方区 18826125591 北京、天津、河北、山东、黑龙江、吉林、辽宁、内蒙古东部 6 省 2 市
华东区 18826125891 上海、浙江、江苏、福建、江西4省1市
华南区 18826127271 负责区域:广东、广西、海南3省
华中区 18826127291 河南、湖北、湖南、安徽4省
西南区 18826127691 四川、云南、贵州、重庆3省1市
西北区 18826127361 陕西、山西、甘肃、宁夏、新疆、西藏、青海、内蒙古中西部8省
海外 15296496196 海外

Scope of service provision

服务提供范围

标准化
质保

预调试

安装调试

预防性维护

本地维修仓库

备件供应

现场服务

优化服务

智能运维

定制化
服务

定制化方案设计

多元合作模式

培训服务

Business consulting

商务咨询